mail/docs/DESIGN.md
2025-11-24 18:55:42 +01:00

723 B

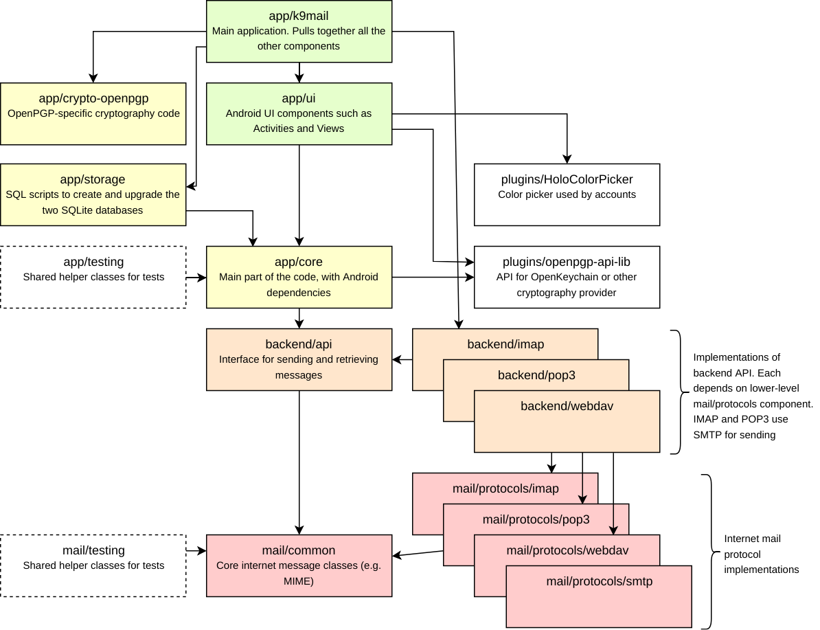
Repository structure

The project is divided into several directories below which are nested gradle projects.

app

This contains the highest level code such as UI and core logic.

backend

APIs for sending and receiving messages

mail

Low level code for dealing with internet mail protocols

plugins

Additional, standalone, libraries used by K-9

modules

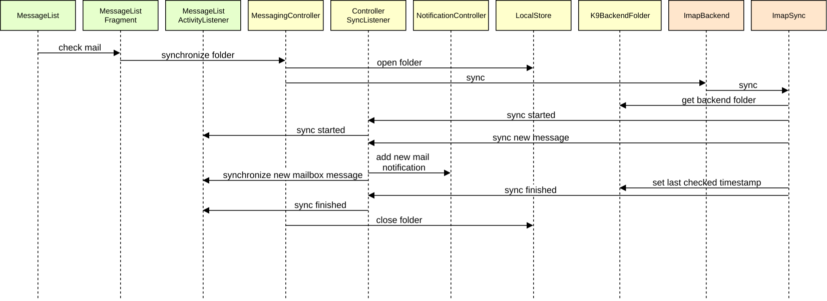
Walkthrough

To help you understand the design, the following sequence diagrams show typical flows through the classes. Each class is colour-coded by its top-level project.

Reading email

read email sequence

read email classes

Sending email

send email sequence