723 B
723 B
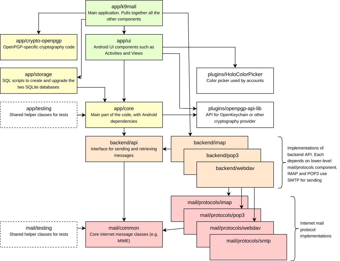
Repository structure
The project is divided into several directories below which are nested gradle projects.
app
This contains the highest level code such as UI and core logic.
backend
APIs for sending and receiving messages
Low level code for dealing with internet mail protocols
plugins
Additional, standalone, libraries used by K-9
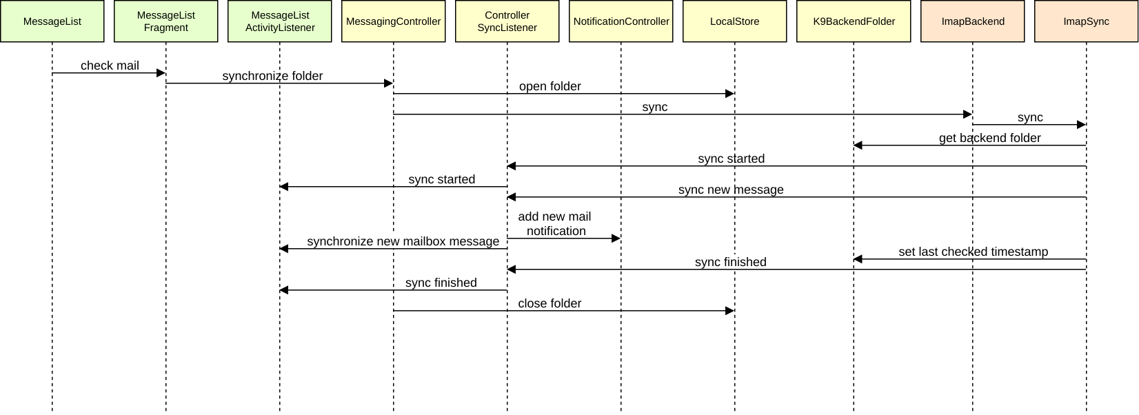
Walkthrough
To help you understand the design, the following sequence diagrams show typical flows through the classes. Each class is colour-coded by its top-level project.



